En
த
සිං
  • About Us
    • Vision and Mission
    • Organization Structure
    • History
    • Key Achievements
    • Milestones
    • Careers at EPID
    • News
  • NIP
    • National Immunization Programme
    • VPD
    • Special vaccination campaigns
    • Publications
    • Circulars & Letters
    • Reporting Forms
    • Web Resources
  • Communicable Disease Surveillance
    • Surveillance Methods
    • List of Notifiable Diseases
    • Vaccine Preventable Diseases
    • Weekly Epidemiological Report
    • Quarterly Epidemiological Bulletin
    • Investigation Forms
    • Disease surveillance during disaster
  • Disease Information
    • Fact Sheets
    • Web Resources
    • High Endemic Diseases/Outbreaks
  • Training
    • Local
    • International
    • Web-based opportunities
  • Dashboards
    • Immunization
    • Disease Surveillance
    • Outbreaks
  • Epid Web Systems
    • eNIP
    • eAEFI
    • eSurveillance
    • Flusys
  • Resources
    • Publications
    • Circulars / Circular Letters
    • Policy / Strategic Plans
    • Review / Reporting / Surveillance Forms
  • Gallery
    • Video Gallery
    • Image Gallery
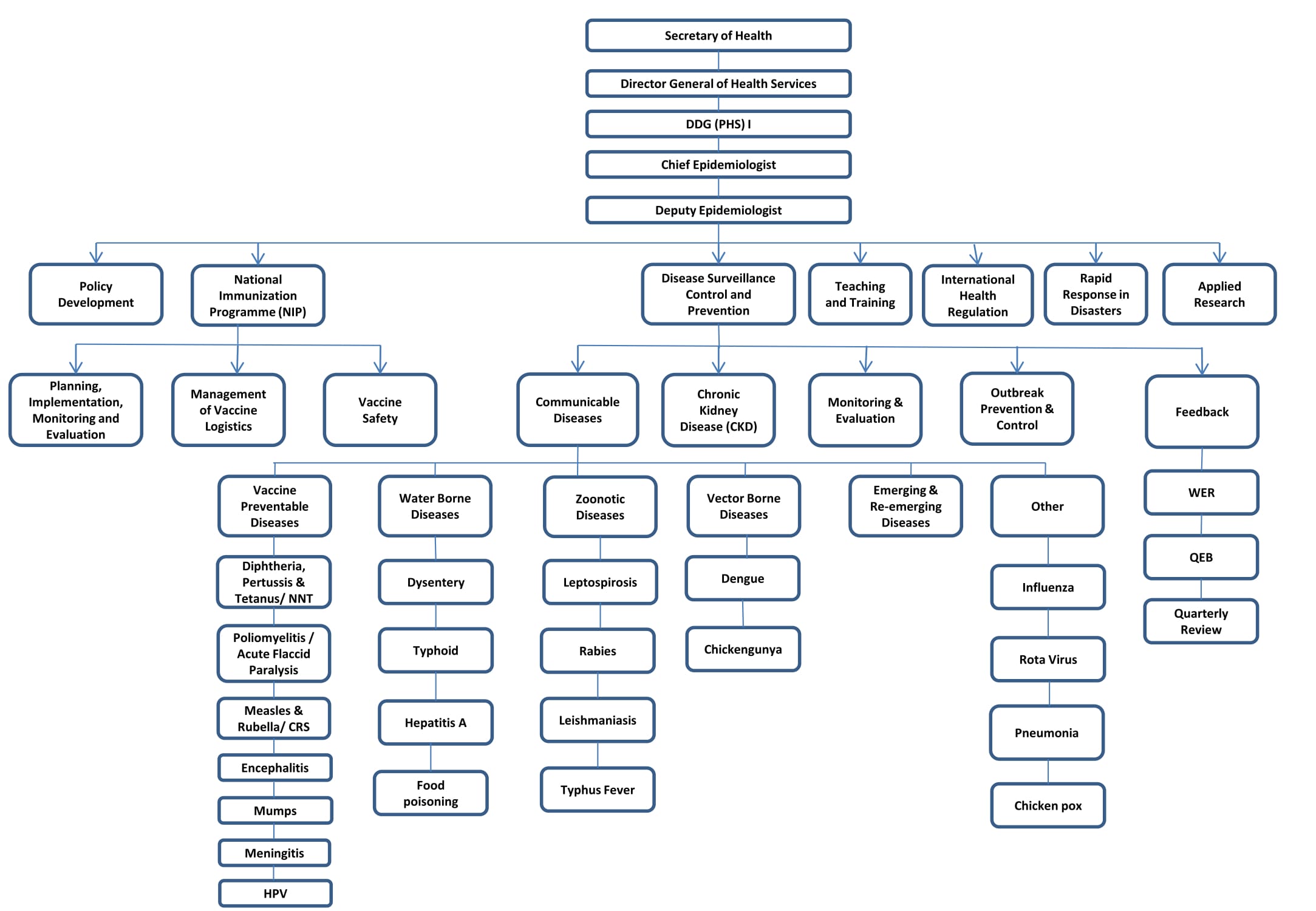
About us Organization Structure

Functional Organogram of the Epidemiology Unit, Ministry of Health, Sri Lanka

Contact details

+94-11-2695112, +94-11-2681548, +94-11-4740490,
+94-11-4740491, +94-11-4740492, +94-11-4334841


Fax: +94-11-2696583

chepid@sltnet.lk (Chief Epidemiologist), epidunit@sltnet.lk (Epidemiology Unit)

www.epid.gov.lk

Epidemiology Unit,
Ministry of Health,,
231, De Saram Place, Colombo 10

Other institutions

Ministry of Health

Apeksha Hospital Maharagama

Family Health Bureau

Epidemiology Unit

Postgraduate Institute of Medicine, University of Colombo

Ministry of Finance

The International Agency for Research on Cancer

Union for International Cancer Control

World Health Organization

Location

123movies
how to embed google maps
Epidemiology Unit 2022 . All Rights Reserved